مصباح إضاءة أو ديكور باستخدام الليدات على 220 فولت مباشر القرية الإلكترونية : قسم الإلكترونيات : قسم المشاريع الإلكترونية : التحكم بالإضاءة و المحركات : مصباح إضاءة أو ديكور باستخدام الليدات على 220 فولت مباشر
Use 220 volt to light LED


مقدمة :
طريقة عمل مصباح إضاءة أو ديكور باستخدام الليدات على220 فولت مباشر .. مصباح 220 فولت تيار متردد باستخدام الثنائي الضوئي LED

تركيب الدائرة :
سوف نستخدم مكثف لتحديد التيار , يمكنك استخدام مكثف واحد او عدة مكثفات على التوازي .



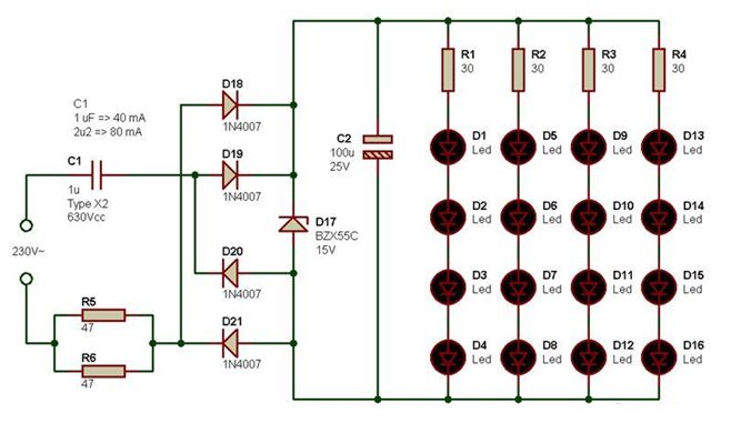
فهذه الدائرة نستخدم 16ليد من نفس النوع على شكل 4X4 .

المقاومات R1 الى R4 قيمتها 10 أوم لعمل توازن في توزيع التيار بكل فرع .

حماية الليدات :
الزنر دايود جهده D17 15V يحدد الجهد العكسي بالقيمة 0.6Vوالجهد الأمامي لمجموعة الليدات بالقيمة 15V ونوعه هو BZX85C وقدرته 1.3 W

تحديد (حساب ) التيار فى الليدات :
المكثف له خاصية تسمى "الممانعة السعوية" capacitive reactance وهى المقاومة التي يبديها مكثف ما عند تردد معين.
وتتعين بالعلاقة :

Xc = 1 / ( ω* C)
حيث Xc هى الممانعة السعوية بالاوم .
و ω هو التردد الزاوى (تقرأ اوميجا وتساوى 2 * Pi * Freq ) .
و C هى سعة المكثف بالفاراد .
عند تردد المنبع 50 Hz يمكن للمكثف امرار تيار فى حدود عدة ملى امبير لكل 100 nF .
فعلى سبيل المثال عند 50 Hz اذا استخدم مكثف 470 nF فان :
Xc = 1 / (2 * 3.14 * 50 * 0.00000047) = 6776 ohms

وبدون بذل مجهود فى الحساباتللحصول على التيار(40 ملى امبير ) المطلوب سوف نحتاج الى مكثف بين 1 ميكروفاراد و 2.2 ميكروفاراد مه مراعاة ان يكون جهده على الاقل 250V AC او 630VDC .

ملحوظة هامة :

ان كنت تنوى حمل حمل او تداول هذا المصباح (مصباح محمول) يجب ان تضيف مقاومة بين 330 كيلواوم و 1ميجا اوم على التوازي مع المكثف C1 للسماح للمكثف بتفريغ شحنته اثناء عدم توصيله بالمنبع لتجنب الصدمة الكهربية إذا لامست طرفي سوكيت (فيشة) التوصيل للمنبع إثناء تداوله من مكان الى اخر .

والشيء الأكثر أهمية هو وضع وقاومتين على التوالي وليست واحدة لمنع الشحن الزائد والسريع . وقيمة كل مقاومة تتراوح بين 180 و 470 كيلواوم وتربط او تلحم جيدا .

إجراء بعض التحسينات :
لتقليل الارتعاش في الليدات نستخدم الدائرة التالية



فى هذه الدائرة مازال المكثف C1 يلعب دور المقومة عند التردد 50 Hz نتيجة لسعته .

القيمة 1 ميكروفاراد مناسبة لأربعة افرع من الليدات (كل فرع 10 ملى أمبير و الإجمالي 40 ملى امبير ) .

يمكنك الحصول على تيار اكبر قليلا باستخدام مكثف 1.5 او 2.2 ميكروفاراد (ممكن وضع مكثفين على التوازي كل منهم 1 ميكروفاراد ) .

المقاومتان R5 و R6 متصلتان على التوازى لتحديد التيار فى بداية التوصيل للمنبع لحماية باقي العناصر .
الدايودات D18 الى D21 تشكل موحد الموجة الكاملة .

المكثف C2 يقوم بعملية الترشيح والتنعيم للحد الموحد وقيمته ليست حرجة لاننا لسنا فى حاجة الى تعرجات منخفضة . والقيمة من 100 الى 470 ميكروفاراد (بجهد 25الى 40V )مناسبة جدا .

واخيرا الزنر دايود D17 لحماية الليدات .

كل فرع به مقاومة تقوم بعملين . الاول تحديد التيار خلال الليدات والثانى تنظيم واتزان توزيع التيار بين الافرع المختلفة .











للحصول على تفاصيل كاملة مع استقبال أي استفسار أو إضافة تعليق على هذه الدائرة .. تفضل هنا

كلمات دليليه 110 , ثنائي , لمبه , ليد , ليدات , انارة

أضف هذا الموضوع إلى