القرية الإلكترونية - الكترونيات - كمبيوتر - هاردوير - خدمات المواقع - كهرباء - فضائيات - جوال - اتصالات - تكييف وتبريد - اجهزة الانتاج الزراعي - كهرباء السيارات

كود تفعيل العضوية - الابلاغ عن روابط لاتعمل - صيانة التلفزيون - الحاسبة - الأعضاء المتميزين - البرامج و المخططات - بث مباشر للقنوات الفضائية - إذاعة - تردد القنوات - بحث


لوحة مفاتيح عربية

العودة   منتدى القرية الإلكترونية > القسم الالكتروني > منتدى الإلكترونيات
التسجيل       اجعل كافة المشاركات مقروءة

منتدى الإلكترونيات قسم الالكترونكس لمناقشة الافكار والمعلومات المتعلقة بالهندسة الالكترونية للمبتدئين والهواة والفنيين - Electronics

رد
 
أدوات الموضوع
قديم 20-09-2012, 08:00 PM   #1
walidbau
مهندس متواجد

المشاركات: 63
أحصائية الترشيح

عدد النقاط : 10


النشاط

معدل تقييم المستوى: 0
yel طلب دائرة sensor تميز بين اللونين الأسود والأبيض

السلام عليكم ورحمة الله وبركاته
sensor sensor sensor sensor sensor
ممكن دارة مستشعر (مرسل+مستقبل ) تميز بين اللونين الأسود والأبيض
؟؟؟؟؟
وإزاء تربط مع البك pic؟؟؟؟
walidbau غير متواجد حالياً   رد مع اقتباس مشاركة محذوفة
اعلانات
قديم 20-09-2012, 08:18 PM   #2
Tico
عضو ذهبي

المشاركات: 1,426
أحصائية الترشيح

عدد النقاط : 1911


النشاط

معدل تقييم المستوى: 117
افتراضي

هذا عنصر بسيط يمكن ان يفي بالغرض :
http://www.datasheetcatalog.org/data...shay/83751.pdf
Tico غير متواجد حالياً   رد مع اقتباس مشاركة محذوفة
اعلانات اضافية ( قم بتسجيل الدخول لاخفائها )
  
قديم 21-09-2012, 08:24 AM   #3
ماجد عباس محمد
نائب المشرف العام

الدولة: القاهرة - مصر
المشاركات: 12,214
أحصائية الترشيح

عدد النقاط : 5271


النشاط

معدل تقييم المستوى: 410
افتراضي

اقتباس:
المشاركة الأصلية كتبت بواسطة Tico مشاهدة المشاركة
هذا عنصر بسيط يمكن ان يفي بالغرض :
http://www.datasheetcatalog.org/data...shay/83751.pdf
أخى
رجاء وضع رقم القطعة أو الصفحة التى تحتوى الرابط فغالبية مواقع الداتا شيت لا تسمح بتحميل الداتا مباشرة من خارج الموقع
لذا فالرابط لا يعمل
ماجد عباس محمد غير متواجد حالياً   رد مع اقتباس مشاركة محذوفة
قديم 21-09-2012, 11:34 AM   #4
عريبى محمود
( رحمه الله عليه )
 
الصورة الرمزية عريبى محمود

الدولة: لا تسأل الطغاه لماذا طغو بل اسأل العبيد لماذا انحنو
المشاركات: 3,139
أحصائية الترشيح

عدد النقاط : 3252


النشاط

معدل تقييم المستوى: 190
x4

اقتباس:
المشاركة الأصلية كتبت بواسطة ماجد عباس محمد مشاهدة المشاركة
أخى
رجاء وضع رقم القطعة أو الصفحة التى تحتوى الرابط فغالبية مواقع الداتا شيت لا تسمح بتحميل الداتا مباشرة من خارج الموقع
لذا فالرابط لا يعمل
السلام عليكم ورحمة الله وبركاته
----------------------------------
استاذنا م/ ماجد
هذه صورة القطعة التى تم رفعها وهى اوبتوكبلر



عريبى محمود غير متواجد حالياً   رد مع اقتباس مشاركة محذوفة
قديم 21-09-2012, 02:55 PM   #5
Tico
عضو ذهبي

المشاركات: 1,426
أحصائية الترشيح

عدد النقاط : 1911


النشاط

معدل تقييم المستوى: 117
افتراضي

اقتباس:
المشاركة الأصلية كتبت بواسطة ماجد عباس محمد مشاهدة المشاركة
أخى
رجاء وضع رقم القطعة أو الصفحة التى تحتوى الرابط فغالبية مواقع الداتا شيت لا تسمح بتحميل الداتا مباشرة من خارج الموقع
لذا فالرابط لا يعمل
أخي ماجد الرابط يعمل عندي وقد حملت منه الملف عدة مرات .
أما العنصر المقصود فهو CNY70 .
تفضل أخي الملف على موقع أخر:
http://www.gulfup.com/Xsb7avgvme6soc
وللمزيد من المعلومات حول العنصر و بعض من أمثاله :
http://www.gulfup.com/X9fqfml0pxz40k0
لكن لا ندري إن كان فعلا هو المناسب للطلب لان الاخ السائل لم يوضح الى الان نوع الاستخدام المطلوب.
Tico غير متواجد حالياً   رد مع اقتباس مشاركة محذوفة
قديم 22-09-2012, 04:29 PM   #6
walidbau
مهندس متواجد

المشاركات: 63
أحصائية الترشيح

عدد النقاط : 10


النشاط

معدل تقييم المستوى: 0
افتراضي

اقتباس:
المشاركة الأصلية كتبت بواسطة Tico مشاهدة المشاركة
أخي ماجد الرابط يعمل عندي وقد حملت منه الملف عدة مرات .
أما العنصر المقصود فهو CNY70 .
تفضل أخي الملف على موقع أخر:
http://www.gulfup.com/Xsb7avgvme6soc
وللمزيد من المعلومات حول العنصر و بعض من أمثاله :
http://www.gulfup.com/X9fqfml0pxz40k0
لكن لا ندري إن كان فعلا هو المناسب للطلب لان الاخ السائل لم يوضح الى الان نوع الاستخدام المطلوب.
شكرا جزيلا أخي تيكو
أنا فكرتي بكل بساطة
أصل العنصل مع ميكروكنترولر 16f877a ويكون العمل زي التالي
لما يستشعر العنصر اللون الأبيض === يضئ الليد اللي على الرجل c0
لما يستشعر العنصر اللون الأسود === يضئ الليد اللي على الرجل c1
مع العلم أن المسافة بينهما أقل من 20 مم
؟؟؟
كنت أفكر في infrared !!!!!!!!!!!
أرجوا رأي الخبراء جزاكم الله كل خير
walidbau غير متواجد حالياً   رد مع اقتباس مشاركة محذوفة
قديم 22-09-2012, 06:57 PM   #7
Tico
عضو ذهبي

المشاركات: 1,426
أحصائية الترشيح

عدد النقاط : 1911


النشاط

معدل تقييم المستوى: 117
افتراضي

اقتباس:
المشاركة الأصلية كتبت بواسطة walidbau مشاهدة المشاركة
شكرا جزيلا أخي تيكو
أنا فكرتي بكل بساطة
أصل العنصل مع ميكروكنترولر 16f877a ويكون العمل زي التالي
لما يستشعر العنصر اللون الأبيض === يضئ الليد اللي على الرجل c0
لما يستشعر العنصر اللون الأسود === يضئ الليد اللي على الرجل c1
مع العلم أن المسافة بينهما أقل من 20 مم
؟؟؟
كنت أفكر في infrared !!!!!!!!!!!
أرجوا رأي الخبراء جزاكم الله كل خير
اطمئن أخي الكريم الموضوع بسيط ان شاء الله.
لنتابع بأفكار بسيطة ومتدرجة:
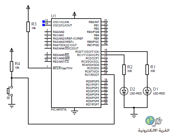
افترض لديك تطبيق بسيط يتكون من متحكم + سويتش كدخل + الخرجين (c0 c1) .. ستكون الدائرة كمايلي:
http://upload.qariya.info/images/qar...6760ef483f.png
يمكن ان تجد كود بالميكروسي لهذا التطبيق البسيط او تفكر فيه او تستعين بالاخوة في قسم الميكروكونترولر المهتمين بالميكروسي .
الكود بسيط : نضغط على السويتش فتتغير الحالات على الخرجين ..
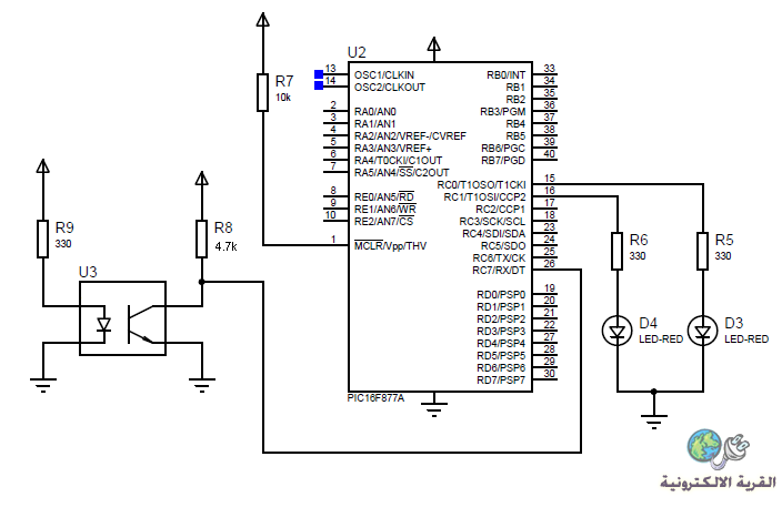
2- ننتقل الان الى مشروعك ..
لنعوض السويتش بالعنصر المذكور CNY70 او مايشبهه .
ستصبح الدائرة كما يلي:
http://upload.qariya.info/images/qar...8563fbbb99.png
العنصر CNY70 سيعمل تقريبا مثل السويتش وبنفس الكود الذي سيتم وضعه لدائرة السويتش.
ملحوظة: ممكن عند الضرورة نفكر في "صنع شبيه CNY70 " بعناصر متوفرة..
أخي ممكن تجرب الطريقة التي شرحت إذا لم تجد افضل منها .
وان شاء الله تجد الحل المناسب.
Tico غير متواجد حالياً   رد مع اقتباس مشاركة محذوفة
قديم 22-09-2012, 11:47 PM   #8
walidbau
مهندس متواجد

المشاركات: 63
أحصائية الترشيح

عدد النقاط : 10


النشاط

معدل تقييم المستوى: 0
افتراضي

اقتباس:
المشاركة الأصلية كتبت بواسطة Tico مشاهدة المشاركة
اطمئن أخي الكريم الموضوع بسيط ان شاء الله.
لنتابع بأفكار بسيطة ومتدرجة:
افترض لديك تطبيق بسيط يتكون من متحكم + سويتش كدخل + الخرجين (c0 c1) .. ستكون الدائرة كمايلي:
http://upload.qariya.info/images/qar...6760ef483f.png
يمكن ان تجد كود بالميكروسي لهذا التطبيق البسيط او تفكر فيه او تستعين بالاخوة في قسم الميكروكونترولر المهتمين بالميكروسي .
الكود بسيط : نضغط على السويتش فتتغير الحالات على الخرجين ..
2- ننتقل الان الى مشروعك ..
لنعوض السويتش بالعنصر المذكور CNY70 او مايشبهه .
ستصبح الدائرة كما يلي:
http://upload.qariya.info/images/qar...8563fbbb99.png
العنصر CNY70 سيعمل تقريبا مثل السويتش وبنفس الكود الذي سيتم وضعه لدائرة السويتش.
ملحوظة: ممكن عند الضرورة نفكر في "صنع شبيه CNY70 " بعناصر متوفرة..
أخي ممكن تجرب الطريقة التي شرحت إذا لم تجد افضل منها .
وان شاء الله تجد الحل المناسب.
أعجبني تيسيط الدارة جزاك الله كل خير
لو هيك الكود سهل والحمد لله
بس فيه مشكلة العنصر لا يوجد في مكتبة بروتييس عشان نجرب الكود ؟؟؟
ممكن برنامج بديل عن بروتييس يعمل سيميلايشن وكمان يحتوي على العنصر !!!
walidbau غير متواجد حالياً   رد مع اقتباس مشاركة محذوفة
رد

العلامات المرجعية

أدوات الموضوع

تعليمات المشاركة
You may not post new threads
You may not post replies
You may not post attachments
You may not edit your posts

BB code is متاحة
كود [IMG] متاحة
كود HTML معطلة

الانتقال السريع إلى

الساعة الآن: 08:56 PM


Powered by vBulletin® Version 3.8.6, Copyright ©2000 - 2026
Feedback Buttons provided by Advanced Post Thanks / Like (Lite) - vBulletin Mods & Addons Copyright © 2026 DragonByte Technologies Ltd.
القرية الإلكترونية