القرية الإلكترونية - الكترونيات - كمبيوتر - هاردوير - خدمات المواقع - كهرباء - فضائيات - جوال - اتصالات - تكييف وتبريد - اجهزة الانتاج الزراعي - كهرباء السيارات

كود تفعيل العضوية - الابلاغ عن روابط لاتعمل - صيانة التلفزيون - الحاسبة - الأعضاء المتميزين - البرامج و المخططات - بث مباشر للقنوات الفضائية - إذاعة - تردد القنوات - بحث


لوحة مفاتيح عربية

العودة   منتدى القرية الإلكترونية > القسم الالكتروني > منتدى الإلكترونيات
التسجيل       اجعل كافة المشاركات مقروءة

منتدى الإلكترونيات قسم الالكترونكس لمناقشة الافكار والمعلومات المتعلقة بالهندسة الالكترونية للمبتدئين والهواة والفنيين - Electronics

رد
 
أدوات الموضوع
قديم 21-04-2013, 11:16 AM   #1
علي البهادلي
مهندس متواجد
 
الصورة الرمزية علي البهادلي

المشاركات: 122
أحصائية الترشيح

عدد النقاط : 716


النشاط

معدل تقييم المستوى: 0
not funny دائرة فحص الريموت كونترول



دائرة فحص الريموت كونترول
وهي مبسطة بشكل كبير

المكونات
------
1- ترانزستر C945
2- مقاومة 220 اوم
3- مستلمة ريموت كونترول
4- دايود ضوئي
5- مصدر تغذية الفولتية 5 فولت
علي البهادلي غير متواجد حالياً   رد مع اقتباس مشاركة محذوفة
اعلانات
قديم 21-04-2013, 11:22 AM   #2
hell_man_3
مهندس متواجد
 
الصورة الرمزية hell_man_3

الدولة: Egypt
المشاركات: 58
أحصائية الترشيح

عدد النقاط : 10


النشاط

معدل تقييم المستوى: 0
افتراضي

وممكن فحصه أيضا بواسطة كاميرا أى موبايل.
hell_man_3 غير متواجد حالياً   رد مع اقتباس مشاركة محذوفة
اعلانات اضافية ( قم بتسجيل الدخول لاخفائها )
  
قديم 21-04-2013, 12:27 PM   #3
Ahmed Elbhiry
مشرف منتدى الورشة الفنية لأعطال الاجهزة المنزلية
 
الصورة الرمزية Ahmed Elbhiry

الدولة: مصر / الغربية / كفر الزيات / كفور بلشاى
المشاركات: 1,159
أحصائية الترشيح

عدد النقاط : 2486


النشاط

معدل تقييم المستوى: 119
افتراضي

وهذه دائرة بسيطه


http://img651.imageshack.us/img651/1070/59013808.jpg
Ahmed Elbhiry غير متواجد حالياً   رد مع اقتباس مشاركة محذوفة
قديم 21-04-2013, 12:28 PM   #4
Ahmed Elbhiry
مشرف منتدى الورشة الفنية لأعطال الاجهزة المنزلية
 
الصورة الرمزية Ahmed Elbhiry

الدولة: مصر / الغربية / كفر الزيات / كفور بلشاى
المشاركات: 1,159
أحصائية الترشيح

عدد النقاط : 2486


النشاط

معدل تقييم المستوى: 119
افتراضي

او هذه


http://2.bp.blogspot.com/-c_Ht68YwxX...remot_test.gif
Ahmed Elbhiry غير متواجد حالياً   رد مع اقتباس مشاركة محذوفة
قديم 21-04-2013, 12:31 PM   #5
Ahmed Elbhiry
مشرف منتدى الورشة الفنية لأعطال الاجهزة المنزلية
 
الصورة الرمزية Ahmed Elbhiry

الدولة: مصر / الغربية / كفر الزيات / كفور بلشاى
المشاركات: 1,159
أحصائية الترشيح

عدد النقاط : 2486


النشاط

معدل تقييم المستوى: 119
افتراضي

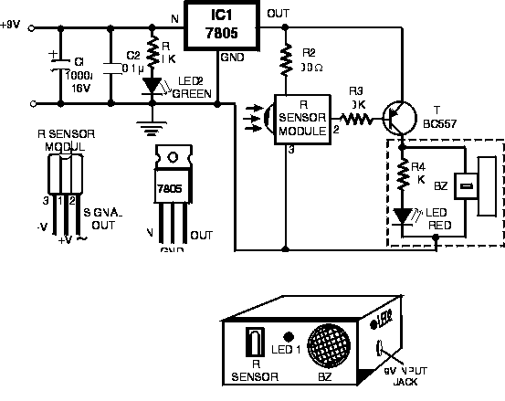
وهذه تصلح لاى ريموت


http://2.bp.blogspot.com/-iljWvd1Az-...0/CAU6NQVZ.gif
Ahmed Elbhiry غير متواجد حالياً   رد مع اقتباس مشاركة محذوفة
رد

العلامات المرجعية

أدوات الموضوع

تعليمات المشاركة
You may not post new threads
You may not post replies
You may not post attachments
You may not edit your posts

BB code is متاحة
كود [IMG] متاحة
كود HTML معطلة

الانتقال السريع إلى

الساعة الآن: 10:49 PM


Powered by vBulletin® Version 3.8.6, Copyright ©2000 - 2026
Feedback Buttons provided by Advanced Post Thanks / Like (Lite) - vBulletin Mods & Addons Copyright © 2026 DragonByte Technologies Ltd.
القرية الإلكترونية