القرية الإلكترونية - الكترونيات - كمبيوتر - هاردوير - خدمات المواقع - كهرباء - فضائيات - جوال - اتصالات - تكييف وتبريد - اجهزة الانتاج الزراعي - كهرباء السيارات

كود تفعيل العضوية - الابلاغ عن روابط لاتعمل - صيانة التلفزيون - الحاسبة - الأعضاء المتميزين - البرامج و المخططات - بث مباشر للقنوات الفضائية - إذاعة - تردد القنوات - بحث


لوحة مفاتيح عربية

العودة   منتدى القرية الإلكترونية > القسم الالكتروني > منتدى الإلكترونيات
التسجيل       اجعل كافة المشاركات مقروءة

منتدى الإلكترونيات قسم الالكترونكس لمناقشة الافكار والمعلومات المتعلقة بالهندسة الالكترونية للمبتدئين والهواة والفنيين - Electronics

رد
 
أدوات الموضوع
قديم 25-06-2014, 03:11 PM   #1
emadhed
مهندس متميز

المشاركات: 576
أحصائية الترشيح

عدد النقاط : 58


النشاط

معدل تقييم المستوى: 0
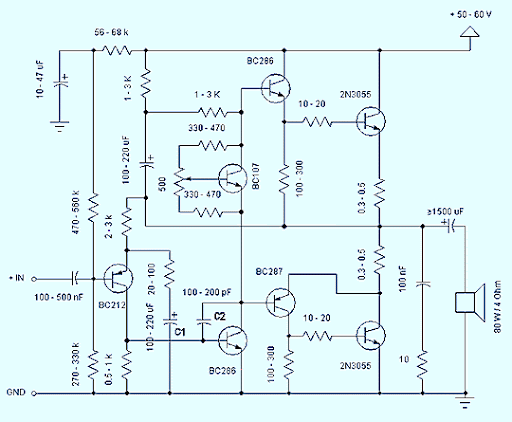
افتراضي رايكم فى تعديل على دايرة الصوت دى

دى دايرة صوت شغالة بمحول احادى يعنى من غير نقطة فى المنتصف و ده مهم بالنسبة لى

الدايرة شغالة بترانزيستور 2n3055 و حسب علمى ان اقصى فولت فى اى دايرة فتحتها كان 36 فولت

الدايرة هنا حاطط من 50 الى 60 فولت و ده انا شايف انه خطأ

محتاج اعدل على الداير بحيث اشغلها ب 6 ترنزيستور 2n3055 بدل من 2

فهل الدايرة محتاجة لتعديلات ؟؟
و هل الفولت بتاعها 24 او 36 فولت و لا 50 زى ما هو مكتوب فى الدايرة

كل دواير 2n3055 الاحترافية بتشتغل اما 12 او 24 او 36 فولت و ما لقيتش غير كده

يا ريت الى عنده رد محتاج الدايرة دى فى شغلى قوى
emadhed غير متواجد حالياً   رد مع اقتباس مشاركة محذوفة
اعلانات
قديم 25-06-2014, 06:12 PM   #2
ابداع اسلامي
مهندس جيد

المشاركات: 238
أحصائية الترشيح

عدد النقاط : 82


النشاط

معدل تقييم المستوى: 0
افتراضي

اقتباس:
المشاركة الأصلية كتبت بواسطة emadhed مشاهدة المشاركة
دى دايرة صوت شغالة بمحول احادى يعنى من غير نقطة فى المنتصف و ده مهم بالنسبة لى

الدايرة شغالة بترانزيستور 2n3055 و حسب علمى ان اقصى فولت فى اى دايرة فتحتها كان 36 فولت

الدايرة هنا حاطط من 50 الى 60 فولت و ده انا شايف انه خطأ

محتاج اعدل على الداير بحيث اشغلها ب 6 ترنزيستور 2n3055 بدل من 2

فهل الدايرة محتاجة لتعديلات ؟؟
و هل الفولت بتاعها 24 او 36 فولت و لا 50 زى ما هو مكتوب فى الدايرة

كل دواير 2n3055 الاحترافية بتشتغل اما 12 او 24 او 36 فولت و ما لقيتش غير كده

يا ريت الى عنده رد محتاج الدايرة دى فى شغلى قوى
أولا: يمكنك زيادة عدد الترانزستورات ووصلها على التوازي ولكن المشعات تكون منفصلة عن بعضها البعض لكم منها مقاومة

ثانيا: كلما ضاعفت عدد الترانزستورات يجب أن ترفع الجهد إما أن تضاعفه أو تزيده فمثلا إذا كانت المرحلة الأخيرة بترانزستوري تو إن 3055 وأردت جعلها بأربعة فعليك أن تجعل الجهد من 25 إلى 36 إو حتى 50 ولكن
يجب أن تغير مكثف الخروج إن كان يستطيع 25 فولت ليصبح يستطيع فولت أعلى 50 مثلا

ثالثا بعد كل مرحلة مضاعفة للترانزستورات والجهد يجب أن تنتبه لمواصفات الترانزستورات فعند 50 فولت يكفي لترانزستور 2إن 3055 من الناحية العملية وليس التجارية انظر هنا فضلا

رابعا: بعد اجراء تغييرات يجب أن تقوم بضبط نقطة التشغيل للمكبر وذلك من خلال تحديد تيار البدء بالمقاومة المتغيرة كما ترى في الصورة التالية

كمثال http://www.tasel.net/images/140-Watt...ransistors.jpg
http://lh4.ggpht.com/-hwFcNExEAkw/UD...3Fimgmax%3D800


وهنا ترى كيف تضبط عيار التيار

http://www.qariya.info/vb/showthread.php?t=149015

التعديل الأخير تم بواسطة : ابداع اسلامي بتاريخ 25-06-2014 الساعة 06:15 PM.
ابداع اسلامي غير متواجد حالياً   رد مع اقتباس مشاركة محذوفة
اعلانات اضافية ( قم بتسجيل الدخول لاخفائها )
  
قديم 25-06-2014, 10:36 PM   #3
emadhed
مهندس متميز

المشاركات: 576
أحصائية الترشيح

عدد النقاط : 58


النشاط

معدل تقييم المستوى: 0
افتراضي

جزاك الله كل خير

بص كل المكبرات الى اشتغلت فيها بتبقى اما 4 ترانزيستور و دى بتشتغل بـ 12 فولت
او 6 ترانزيستور و دى بتشتغل 24 فولت

او 8 ترانزيستور و دى بتشتغل ب 36 فولت و قرات فى موقع كولومبى متخصص فى دوائر الصوت فقط و دوائره كلها مجربه تحذير باللغة الاسبانية من رفع الفولت اكثر من 36 فولت مع 2n3055

عموما هذه هى الدائرة ممكن حضرتك متكرما تعملنا تعديل على اساس انها تشتغل على 6 ترانزيستور و تعديل على 8 ترانزيستور

و مكثف الخرج هو المكثف الى قبل السماعة الى مكتوب عليه فى الدايرة 1500uf ??


emadhed غير متواجد حالياً   رد مع اقتباس مشاركة محذوفة
احصائية الشكر والاعجاب - 1 شكراً, 0 عدم اعجاب, 1 اعجاب
شكراً احمد الربعي ( شكر العضو على هذه المشاركة )
اعجاب احمد الربعي ( أعجبته المشاركة )
قديم 25-06-2014, 11:04 PM   #4
emadhed
مهندس متميز

المشاركات: 576
أحصائية الترشيح

عدد النقاط : 58


النشاط

معدل تقييم المستوى: 0
افتراضي

اقتباس:
المشاركة الأصلية كتبت بواسطة ابداع اسلامي مشاهدة المشاركة
رابعا: بعد اجراء تغييرات يجب أن تقوم بضبط نقطة التشغيل للمكبر وذلك من خلال تحديد تيار البدء بالمقاومة المتغيرة كما ترى في الصورة التالية

وهنا ترى كيف تضبط عيار التيار

http://www.qariya.info/vb/showthread.php?t=149015
رابعا ما فهمتهاش

ممكن شرح مبسط؟؟
emadhed غير متواجد حالياً   رد مع اقتباس مشاركة محذوفة
قديم 25-06-2014, 11:48 PM   #5
ابداع اسلامي
مهندس جيد

المشاركات: 238
أحصائية الترشيح

عدد النقاط : 82


النشاط

معدل تقييم المستوى: 0
افتراضي

اقتباس:
المشاركة الأصلية كتبت بواسطة emadhed مشاهدة المشاركة
رابعا ما فهمتهاش

ممكن شرح مبسط؟؟
هذه يجب ان تعيها جيدا لأن الترانزستورات سوف تتطاير كالبشار إن لم يكن لديك مهارة فيها ألا وهي تعيير سحب المكبر للتيار

يجب أن يكون المكبر أولا جاهزا وبعد أن تكون متأكد من سلامة الترانزستورات والوصلات
تقوم بغلق مدخل المكبر بتشريته مع الأرضي أو إدارة متحكم الصوت إلى الصفر وتصل سماعة مناسبة

تصل المكبر بجهد أقل من جهد العمل لكي لا يحصل تلف

تقيس على مخرجه جهد بالميلي فولت 10 أو عشرين ميلي فولت
بعد ذلك

تفصل الموجب عنه كما في الصورة وتصل بينه وبين الموجب مقياس الأمبير وتحرك المقاومة المتغيرة ببطء شديد وتقوم بقراءة 50 ميلي امبير كحد أقصى في البداية يمكنك جعله يسحب 10 ميلي امبير
تقوم برفع درجة الصوت وتلمس المدخل لتسمح صوت الهدير "50 هيرتز" أتعرفها؟؟ عند لمس مدخل أي مكبر صوت سليم يصدر مثل هذا الصوت!

عندما تتحسس الترانزستورات وتجدها لا تسخن وأن المكبر عند عدم مرور إشارة يبقى يسحب تيارا قليلا 10 ميلي أمبير تقوم بوصله بالجهد الحقيقي ويستحسن أن تصل بينه وبين الموجب مقاومة حرارية 100 أوم أو لمبة حتى إن كان هناك خلل لا تكون العواقب وخيمة وتقوم أيضا بقياس سحبه للتيار حي يكون الأمبير ميتر بين اللمبة أو المقاومة وبين المكبر القطب الموجب

الرسم الأول يدل على زيادة ترانزستورات 2إن 3055
الثاني يريك كيفية الحصول على قدرات مضاعفة باستخدام جهود عالية كما ترى ولكن فقط لترانزستورات أقوى من 2إن 3055 ولكن عليك أن تتدرب وتطالع وتتعرف قبل الشروع لأن أي خطأ عند استخدام جهود عالية قد يتلف الكثير من العناصر وهو أيضا خطر على السلامة العامة فالانتباه

فضلا اقرأ ما كتبته لك عدة مرات (وعلى عدة فترات) حتى تفهم ما أقصد



ابداع اسلامي غير متواجد حالياً   رد مع اقتباس مشاركة محذوفة
احصائية الشكر والاعجاب - 1 شكراً, 0 عدم اعجاب, 1 اعجاب
شكراً احمد الربعي ( شكر العضو على هذه المشاركة )
اعجاب احمد الربعي ( أعجبته المشاركة )
قديم 26-06-2014, 06:22 PM   #6
ابداع اسلامي
مهندس جيد

المشاركات: 238
أحصائية الترشيح

عدد النقاط : 82


النشاط

معدل تقييم المستوى: 0
افتراضي

في موضوعك الآخر سبقني أحد الاخوة ومعه حق يمكن أن يكون المكثف تالف فالمكثف يمرر تيار متناوب "الصوت" ولكن ليس جهد التغذية إلى السماعة لأن جهد التغذية سوف يتلفها

وهنا أرفقت لك بعض الدوائر للإطلاع مع نصحي لك بالتفكير في محول منتصف كما أن الدائرة السابقة كانت مقترحا تعليميا لأنها تفتقر إلى الحماية وهذا مكبر قمت بصناعته بنفسي مع الحماية وهو مجرب وبطاقة 300 واط وأكثر حيث أن
الترانزستورات القدرة عددها الفعلي10






ستلاحظ أن هناك دوائر الحماية التي قمت بتظليلها لك ودوائر ضبط وإعداد بدء التشغيل



فإن كانت نقطة بدء التشغيل بتيار متدني فإن الصوت سيكون مشوها ويغرغر
وإن كان مناسبا سيكون صوتا نقيا غير مشوها أما إن كانت التيار عاليا فسوف تسخن الترانزستورات وسوف تحترق عند رفع الصوت إلى أقصاه أو حتى أقل من الأقصى

المستطيل الأصفر يحتوي على ثنائيات ومقاومة تحديد نقطة التشغيل للمكبر أي تحديد وضبط التيار الذي يسحبه المكبر
يمكن استبدال الثنائيات بمقاومة متغيرة أو مقاومة وترانزستور وذلك يسهل عملية الضبط والعيار
أما المربع البرتقالي والأخضر فيحتويان على دوائر استشعار للجهد الواقع على مقاومات المشع للتوإن3055 لإدراك الخطر وحماية الترانزستورات أي أن هذه الدوائر تقوم بتحديد أيضا استهلاك المكبر للتيار ومنع حدوث عطل عند حد معين




انصحك بجمع المعلومات والاستفادة قبل الشروع بصناعة أي دائرة ومعلوماتي هذه لك تعليمية وليست مقترحا مفروضا

ابداع اسلامي غير متواجد حالياً   رد مع اقتباس مشاركة محذوفة
احصائية الشكر والاعجاب - 1 شكراً, 0 عدم اعجاب, 1 اعجاب
شكراً احمد الربعي ( شكر العضو على هذه المشاركة )
اعجاب احمد الربعي ( أعجبته المشاركة )
قديم 28-06-2014, 01:30 AM   #7
emadhed
مهندس متميز

المشاركات: 576
أحصائية الترشيح

عدد النقاط : 58


النشاط

معدل تقييم المستوى: 0
افتراضي

مش عارف اشكرك ازاى بجد
ربنا يجزيك كل خير
سوف اقوم بقراءة و دراسة ما تفضلت به سابقا و الاستفادة منه

انا لدى بالفعل العديد من دوائر الصوت الرائعه جدا و المجربة و القوية منا دوائر مرنة تستطيع ان تصل بها الى 1500 وات 4 اوم لكنها تعمل بمحول بنقطة فى المنتصف


لكن مشكلتى بيجيلى مكبرات صوت كروتها محروقة فبلاقى الافضل صناعة كرتةمناسبة لدايرة الباور فمحتاج لكرتة تعمل بمحول بدون نقطة فى المنتصف

علشان كده بالفعل محتاج الى بناء دائرة من هذا النوع

و اشكرك لمساعدتك و اتمنى لو قابلتك دايرة مجربة قوية و بمحول بدون نقطة و فيها حماية اكون شاكر فضلك
emadhed غير متواجد حالياً   رد مع اقتباس مشاركة محذوفة
قديم 28-06-2014, 01:31 AM   #8
emadhed
مهندس متميز

المشاركات: 576
أحصائية الترشيح

عدد النقاط : 58


النشاط

معدل تقييم المستوى: 0
افتراضي

انت مبدع فعلا لا اسما فقط ربى يجزيك الجنة

على فكرة انا لا اعمل الا فى صوتيات المساجد فقط الحمد لله و حتى فى الهندسة الصوتية لا اعمل فى الاستديو الا فى هندسة القراءات و المحاضرات الاسلامية

ربنا يجزيك كل خير
emadhed غير متواجد حالياً   رد مع اقتباس مشاركة محذوفة
رد

العلامات المرجعية

أدوات الموضوع

تعليمات المشاركة
You may not post new threads
You may not post replies
You may not post attachments
You may not edit your posts

BB code is متاحة
كود [IMG] متاحة
كود HTML معطلة

الانتقال السريع إلى

الساعة الآن: 09:25 PM


Powered by vBulletin® Version 3.8.6, Copyright ©2000 - 2025
Feedback Buttons provided by Advanced Post Thanks / Like (Lite) - vBulletin Mods & Addons Copyright © 2025 DragonByte Technologies Ltd.
القرية الإلكترونية