القرية الإلكترونية - الكترونيات - كمبيوتر - هاردوير - خدمات المواقع - كهرباء - فضائيات - جوال - اتصالات - تكييف وتبريد - اجهزة الانتاج الزراعي - كهرباء السيارات

كود تفعيل العضوية - الابلاغ عن روابط لاتعمل - صيانة التلفزيون - الحاسبة - الأعضاء المتميزين - البرامج و المخططات - بث مباشر للقنوات الفضائية - إذاعة - تردد القنوات - بحث


لوحة مفاتيح عربية

العودة   منتدى القرية الإلكترونية > القسم الالكتروني > منتدى الإلكترونيات
التسجيل       اجعل كافة المشاركات مقروءة

منتدى الإلكترونيات قسم الالكترونكس لمناقشة الافكار والمعلومات المتعلقة بالهندسة الالكترونية للمبتدئين والهواة والفنيين - Electronics

رد
 
أدوات الموضوع
قديم 23-03-2015, 06:32 PM   #1
alaa_982
مهندس

المشاركات: 7
أحصائية الترشيح

عدد النقاط : 10


النشاط

معدل تقييم المستوى: 0
افتراضي المساعدة في صنع دارة من 12 الى 24 فولط

السلام عليكم و رحوة الله و بركاته
المساعدة في صنع دارة من 12 الى 24 فولط 4 امبير او اكثر من 4
الرجاء المساعدة
alaa_982 غير متواجد حالياً   رد مع اقتباس مشاركة محذوفة
اعلانات
قديم 23-03-2015, 11:28 PM   #2
mourad3d
عضو ماسى
 
الصورة الرمزية mourad3d

الدولة: القاهرة - مصر
المشاركات: 2,776
أحصائية الترشيح

عدد النقاط : 2390


النشاط

معدل تقييم المستوى: 151
افتراضي

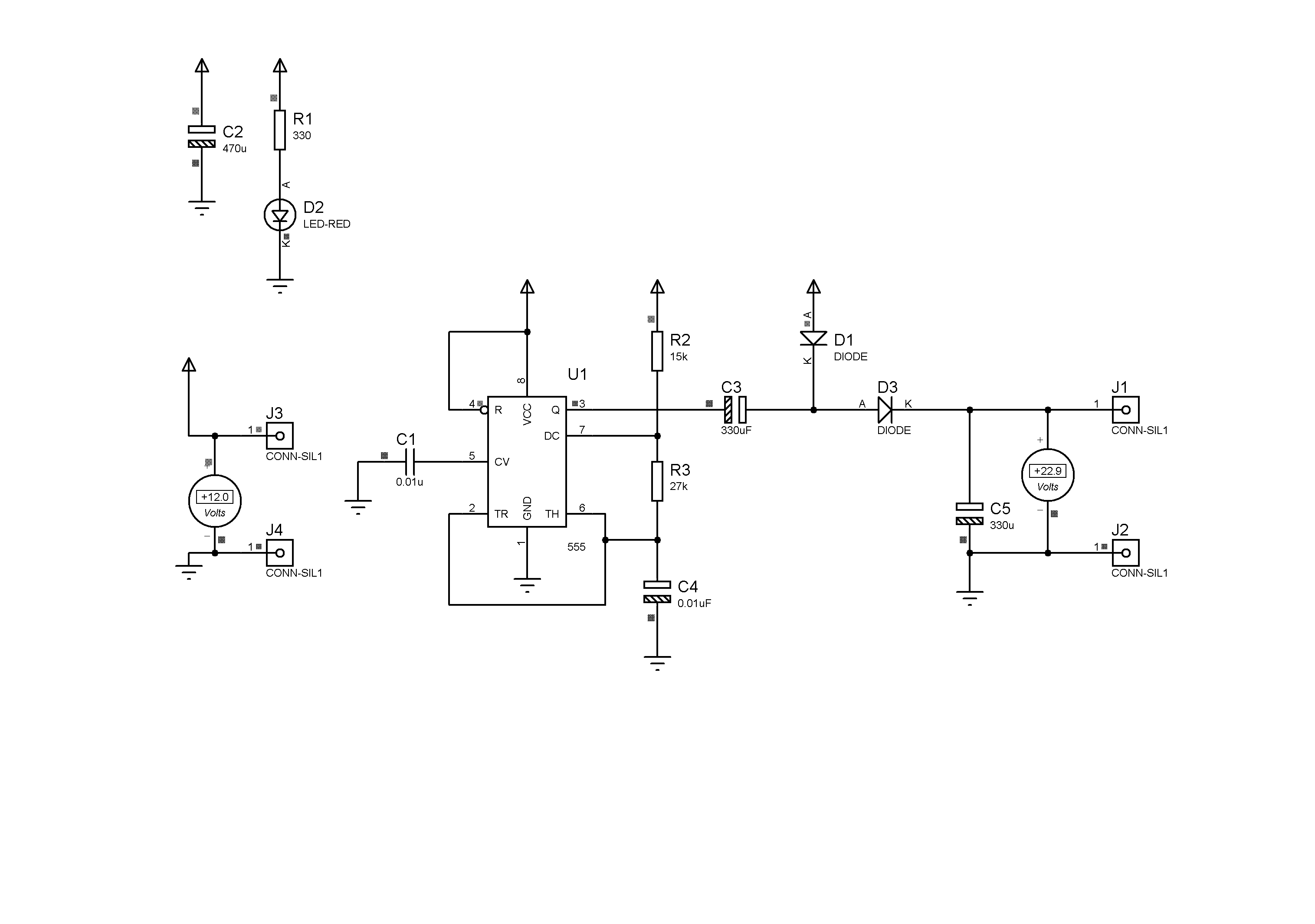
تفضل هذا التصميم من تصميمى










ولزيادة الامبير ضع ترانزستور على خرج المتكامله
mourad3d غير متواجد حالياً   رد مع اقتباس مشاركة محذوفة
اعلانات اضافية ( قم بتسجيل الدخول لاخفائها )
  
قديم 24-03-2015, 07:37 PM   #3
alaa_982
مهندس

المشاركات: 7
أحصائية الترشيح

عدد النقاط : 10


النشاط

معدل تقييم المستوى: 0
افتراضي شكرا لك اخي الكريم

اريد منك تفصيل اكثر عن نوع القطع و جزاك الله كل خير
alaa_982 غير متواجد حالياً   رد مع اقتباس مشاركة محذوفة
قديم 24-03-2015, 09:45 PM   #4
نعيم البديري
عضو ماسى
 
الصورة الرمزية نعيم البديري

الدولة: العراق
المشاركات: 3,978
أحصائية الترشيح

عدد النقاط : 9244


النشاط

معدل تقييم المستوى: 322
افتراضي

اقتباس:
المشاركة الأصلية كتبت بواسطة alaa_982 مشاهدة المشاركة
السلام عليكم و رحوة الله و بركاته
المساعدة في صنع دارة من 12 الى 24 فولط 4 امبير او اكثر من 4
الرجاء المساعدة
اقتباس:
المشاركة الأصلية كتبت بواسطة mourad3d مشاهدة المشاركة
تفضل هذا التصميم من تصميمى








ولزيادة الامبير ضع ترانزستور على خرج المتكامله
حبيبي مهندس مراد // اقنعني كيف يزداد التيار بوضع ترانزستور على الخرج ؟
فكرة الدائرة معروفة جدا بمضاعف الجهد : طبعا باستخدام مكثفات :
الاخ (علاء) لديه 12V ويريد ان يجعلها 24V فماذا يفعل الترانزستور اذا كان المصدر اصلا 12 (صحيح تمت مضاعفته بالمذبذب والمكثفات ) لكن بتيار قليل جدا لايتجاوز 100mA والمطلوب منا مجهز 4A بجهد 24V من اصل بطارية 12V
نعيم البديري غير متواجد حالياً   رد مع اقتباس مشاركة محذوفة
قديم 24-03-2015, 10:14 PM   #5
mourad3d
عضو ماسى
 
الصورة الرمزية mourad3d

الدولة: القاهرة - مصر
المشاركات: 2,776
أحصائية الترشيح

عدد النقاط : 2390


النشاط

معدل تقييم المستوى: 151
افتراضي

اقتباس:
المشاركة الأصلية كتبت بواسطة نعيم البديري مشاهدة المشاركة
حبيبي مهندس مراد // اقنعني كيف يزداد التيار بوضع ترانزستور على الخرج ؟
فكرة الدائرة معروفة جدا بمضاعف الجهد : طبعا باستخدام مكثفات :
الاخ (علاء) لديه 12V ويريد ان يجعلها 24V فماذا يفعل الترانزستور اذا كان المصدر اصلا 12 (صحيح تمت مضاعفته بالمذبذب والمكثفات ) لكن بتيار قليل جدا لايتجاوز 100mA والمطلوب منا مجهز 4A بجهد 24V من اصل بطارية 12V
اهلا حبيبى مهندس نعيم الهدف من الترانزستور هو التحميل عليه بدلا من المتكامله والتغذيه ذات تيار عالى فى الاساس لا يتم مضعافتها ولا حاجه واخذ التيار العالى من الترانزستور هذا كان قصدى
mourad3d غير متواجد حالياً   رد مع اقتباس مشاركة محذوفة
قديم 24-03-2015, 10:38 PM   #6
نعيم البديري
عضو ماسى
 
الصورة الرمزية نعيم البديري

الدولة: العراق
المشاركات: 3,978
أحصائية الترشيح

عدد النقاط : 9244


النشاط

معدل تقييم المستوى: 322
افتراضي

اقتباس:
المشاركة الأصلية كتبت بواسطة mourad3d مشاهدة المشاركة
اهلا حبيبى مهندس نعيم الهدف من الترانزستور هو التحميل عليه بدلا من المتكامله والتغذيه ذات تيار عالى فى الاساس لا يتم مضعافتها ولا حاجه واخذ التيار العالى من الترانزستور هذا كان قصدى
اخي مراد تأكد من المقصود بالطلب :
1- المصدر 12V يريد رفعه لل 24V
2- تيار الخرج لايقل عن 4A
اذا المقصود هو ان يكون الخرج لدينا 24V بتيار 4A او اكثر هذا هو الطلب فهل بالامكان تغذية الترانزستور على مصدرنا المتوفر 12 فولت ويعطينا 24V حتى لو كان دخل الترانزستور 24V متقطع من خرج المتكاملة ؟؟ هذا لايمكن طبعا ..
نعيم البديري غير متواجد حالياً   رد مع اقتباس مشاركة محذوفة
قديم 24-03-2015, 11:28 PM   #7
mourad3d
عضو ماسى
 
الصورة الرمزية mourad3d

الدولة: القاهرة - مصر
المشاركات: 2,776
أحصائية الترشيح

عدد النقاط : 2390


النشاط

معدل تقييم المستوى: 151
افتراضي

هذا ما اقصده



طبعا مع مراعاه مصدر التغذيه 12 فولت و ( 4 امبير او اعلى ) الامبير عالى فى الاساس لا يتم تكبيره ويتم اخذه من الترانزستور كما هو وتدخل مرحله تكبير الفولت ويبقى التيار كما هو
ومقاومة 1 كيلو على الترانزستور ذات قدره عاليه تتحمل التيار وترانزستور تيار المجمع 6 او 8 امبير على الاقل وممكن يركب اتنين ترانستور لانى هيبقى صعب يحصل على تيار على القاعدة عالى من ترانزستور واحد من خرج المتكامله
mourad3d غير متواجد حالياً   رد مع اقتباس مشاركة محذوفة
قديم 25-03-2015, 10:21 AM   #8
assed
عضو فضي
 
الصورة الرمزية assed

الدولة: العراق - بغداد
المشاركات: 1,036
أحصائية الترشيح

عدد النقاط : 1822


النشاط

معدل تقييم المستوى: 99
افتراضي

السلام عليكم
كي نحصل على 24 فولت بتيار 4 امبير او اكثر يلزم الدائرة ثلاث مراحل
1- دائرة مذبذب
2- ترانس يكون عدد لفات الملف الثانوي ضعف الابتدائي
3- دائرة مثبت الجهد وتكون ضمن المذبذب كي لا يرتفع الفولت الى اكثر من 24 فولت
وملاحظة مهمة جداً :-
يجب ان يكون تيار ال 12 فولت المراد تحويله الى 24 فولت ضعف التيار المطلوب او اكثر اي اذا كنت تريد الخرج 24 فولت 4 امبير
ان يكو ال 12 فولت اكثر من 8 امبير
assed غير متواجد حالياً   رد مع اقتباس مشاركة محذوفة
احصائية الشكر والاعجاب - 1 شكراً, 0 عدم اعجاب, 0 اعجاب
شكراً fade hbeb ( شكر العضو على هذه المشاركة )
رد

العلامات المرجعية

أدوات الموضوع

تعليمات المشاركة
You may not post new threads
You may not post replies
You may not post attachments
You may not edit your posts

BB code is متاحة
كود [IMG] متاحة
كود HTML معطلة

الانتقال السريع إلى

الساعة الآن: 01:43 AM


Powered by vBulletin® Version 3.8.6, Copyright ©2000 - 2026
Feedback Buttons provided by Advanced Post Thanks / Like (Lite) - vBulletin Mods & Addons Copyright © 2026 DragonByte Technologies Ltd.
القرية الإلكترونية