قسم الميكروكنترولر والروبوت ودوائر الاتصال بالحاسب الالي قسم المتحكمات الـ microcontroller و المعالجات microprocessor و التحكم الرقمي بالكمبيوتر CNC والانظمة الآلية والروبوت Robots

أدوات الموضوع

مهندس الإلكتروتقني
:: مهندس ::
تاريخ التسجيل: Jan 2018
المشاركات: 5
نشاط [ مهندس الإلكتروتقني ]
قوة السمعة:0
قديم 17-05-2019, 11:51 PM المشاركة 1   
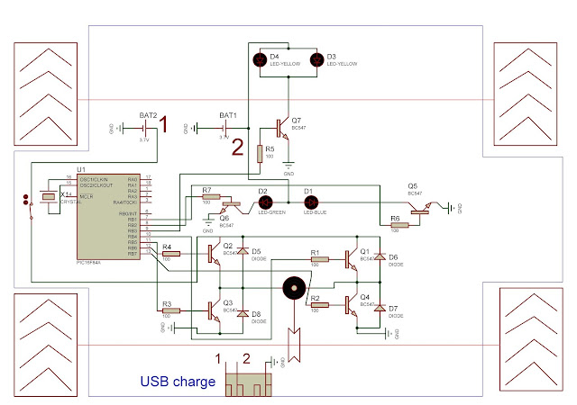
افتراضي سيارة صغيرة لعبة مبرمجة بالميكروكونترولر pic16F84A Twitter FaceBook Google+








بسم الله والصلاة والسلام على سيدنا محمد وعلى آله وصحبه أجمعين


طريقة صنع سيارة صغيرة لعبة للأطفال تسير وفق برنامج مشحون في الميكروكونترولر pic16F84A المركب في دارة التحكم بمحركها ذو التيار المستمر وللمزيد حول طريقة صنعها تجدونه في الرابط التالي:

https://ingenieur-dz.blogspot.com/20...blog-post.html

وهذه بعض الصور:






وتعتبر كتطبيق للدراسات النظرية في برمجة الميكروكونترولر والدارات الإلكترونية مثل جسر أش والبطاريات القابلة للشحن.


أتمنى أن ينفع هذا العمل جميع المتعلمين في هذا المجال.



احصائية الشكر والاعجاب - 1 شكراً, 0 عدم اعجاب, 0 اعجاب
شكراً عبدالله حجازى ( شكر العضو على هذه المشاركة )
اعلانات

الصورة الرمزية مسلم11
مسلم11
:: عضو ذهبي ::
تاريخ التسجيل: Jun 2009
الدولة: بلاد الشام
المشاركات: 3,852
نشاط [ مسلم11 ]
قوة السمعة:188
قديم 18-05-2019, 01:08 AM المشاركة 2   
افتراضي


حياك الله
استخدمت فولان ميكانيك كاسيت لمحور العجلات
جيد جدا بارك الله بك لا تقف هنا وحاول تطويره اكثر

اعلانات اضافية ( قم بتسجيل الدخول لاخفائها )
  

الصورة الرمزية عبدالله حجازى
عبدالله حجازى
:: عضو ذهبي ::
تاريخ التسجيل: Apr 2011
الدولة: مصر .. محافظة دمياط
المشاركات: 1,688
نشاط [ عبدالله حجازى ]
قوة السمعة:113
قديم 18-05-2019, 04:02 AM المشاركة 3   
افتراضي السلام عليكم ورحمه الله


جهد مشكور عليه أخي

توجد مسابقات اعتقد في اليابان وهي افضل تصميم لسياره المتاهه

وفكره المسابقه هي عمل متاهه مرسومه علي الأرض بخطوط سوداء وعلي السياره ان تتتبع هذه الخطوط وتحاول الخروج من المتاهه واعجبني في تصميم احد المتسابقين انه صمم برنامج للسياره يتمكن من تسجيل الطرق المسدوده في المتاهه وعند محاوله التجربه من البدايه يتذكر البرنامج المسارات الصحيحه والخروج من المتاهه في اسرع وقت

وغرض ههذه المسابقه هوا تطوير برامج الذكاء الإصتناعي


الصورة الرمزية مسلم11
مسلم11
:: عضو ذهبي ::
تاريخ التسجيل: Jun 2009
الدولة: بلاد الشام
المشاركات: 3,852
نشاط [ مسلم11 ]
قوة السمعة:188
قديم 18-05-2019, 09:54 AM المشاركة 4   
افتراضي


فكرة جميلة ياليتنا ننفذها

احصائية الشكر والاعجاب - 0 شكراً, 0 عدم اعجاب, 1 اعجاب
اعجاب عبدالله حجازى ( أعجبته المشاركة )

مهندس الإلكتروتقني
:: مهندس ::
تاريخ التسجيل: Jan 2018
المشاركات: 5
نشاط [ مهندس الإلكتروتقني ]
قوة السمعة:0
قديم 18-05-2019, 12:35 PM المشاركة 5   
افتراضي


السلام عليكم : مسلم 11 و عبد الله حجازي
نعم سأحاول تطويرها ان شاء الله عندما تتوفر الإمكانيات
رمضانكم كريم


الصورة الرمزية عبدالله حجازى
عبدالله حجازى
:: عضو ذهبي ::
تاريخ التسجيل: Apr 2011
الدولة: مصر .. محافظة دمياط
المشاركات: 1,688
نشاط [ عبدالله حجازى ]
قوة السمعة:113
قديم 19-05-2019, 04:13 AM المشاركة 6   
افتراضي


نظريااا يمكننا تنفيذها حيث يمكننا صنع برنامج ونضع فيه كل الإحتمالات المتوقعه لخطه الخروج من المتاهه ..

بالتوكل علي الله وقليل من الجهد والصبر نستطيع تنفيذ أي فكره ..
وهنا يعجبني كثيرااا ردود ومشاركات مهندسنا القدير /د ماجد .. الاحظ في مشاركاته وردوده .. انه يعطي فكره أو خيط للبدايه ويترك الباقي لكي نجتهد ونفكر ونفهم .. وهذا هوا المراد

كل عام وانتم بخير

إضافة رد

العلامات المرجعية

«     الموضوع السابق       الموضوع التالي    »
أدوات الموضوع

الانتقال السريع إلى


الساعة معتمدة بتوقيت جرينتش +3 الساعة الآن: 05:12 AM
موقع القرية الالكترونية غير مسؤول عن أي اتفاق تجاري أو تعاوني بين الأعضاء
فعلى كل شخص تحمل مسئولية نفسه إتجاه مايقوم به من بيع وشراء وإتفاق وأعطاء معلومات موقعه
التعليقات المنشورة لا تعبر عن رأي موقع القرية الالكترونية ولايتحمل الموقع أي مسؤولية قانونية حيال ذلك (ويتحمل كاتبها مسؤولية النشر)

Powered by vBulletin® Version 3.8.6, Copyright ©2000 - 2026